Oración simple




ENUNCIADO


Mínima expresión de comunicación que expresa un mensaje completo

*Unimembre:
• Ausencia de la relación sujeto predicado
• Interjecciones
• Vocativo
• Carece de acción

*Bimembre
• Sujeto (de qué se habla)
• Predicado (lo que realiza el sujeto)

ORACIÓN SIMPLE (SUJETO)


*Tipos:
• Sujeto expreso: El que se pronuncia puede ser simple (uno solo) o compuesto (dos o mas)
• Sujeto tácito o morfológico: Se sobrentiende en la comunicación del verbo.

*Núcleo del sujeto: sustantivo (nombra seres o cosas)
• Común: varios en especial, (niño, hombre.)
• Propio: único (México, Héctor).

*Pronombres: remplazan sustantivos
• Personales: Yo, tu, el ella, ustedes, nosotros, ellos.
• Posesivos: mío, mía, tuyo, suyo, suya.
• Demostrativos: éste, ésta, ése, ésa, aquél.

*Modificador directo:
• Articulo (género y numero)
- Definido: El, La, Los, Las.
- Contractos: Al, Del.
- Indefinido: Un, Unas, Unos, Unas.

• Adjetivo: (expresa una cualidad del sustantivo)
- Calificativos, Atributos, predicativos.
- Determinativos

*Modificador indirecto
• Aposición: Repite el significado del sustantivo. Va entre comillas
• Complemento Adnominal: Modifica (sustantivo, adjetivo, pronombre), va acompañado de una preposición y como.

SUJETO
El sujeto lo encontramos preguntándole al verbo ¿Quién? ¿Quiénes? O ¿Qué? Realizan la acción.

Ejemplo:
Mi vecina viajará a Bogotá. ¿Quién viajara a Bogotá? Mi vecina.

Amar es una condena. ¿Qué es una condena? Amar

El mes entrante visitaremos esa ciudad ¿Quiénes visitaremos? (Nosotros) Sujeto táctico.

*El sujeto pasivo: En ocasiones, nuestro sujeto no hace nada, solo recibe la acción, a este sujeto se le llama pasivo, ejemplo: La cerradura fue forzada por un ladrón.

*Sujeto táctico, implícito o morfológico: Es un sujeto que no aparece escrito, pero se reconoce por el verbo y se representa con un pronombre personal

Ejemplo: En ese momento levantaron la mano. ¿Quiénes levantaron la mano?: Ellos, ellas, o ustedes.

El predicativo modifica directa o indirectamente al sujeto, pero forma parte del predicado porque se construye después del verbo al que también modifica. Para que el predicativo aparezca es necesario que el núcleo verbal esté formado por un verbo copulativo (ser, estar, parecer). Ejemplo:

Lola es mi hermana
Núcleo del sujeto: Lola
Verbo: es
Predicativo: hermana

EJEMPLO DE ORACIÓN CON TODOS SUS COMPONENTES:


La niña de la mochila azul come pescado todos los días en la playa.

Sujeto: La niña de la mochila azul
Núcleo del sujeto o sustantivo: La niña
Adjetivo: de la mochila azul
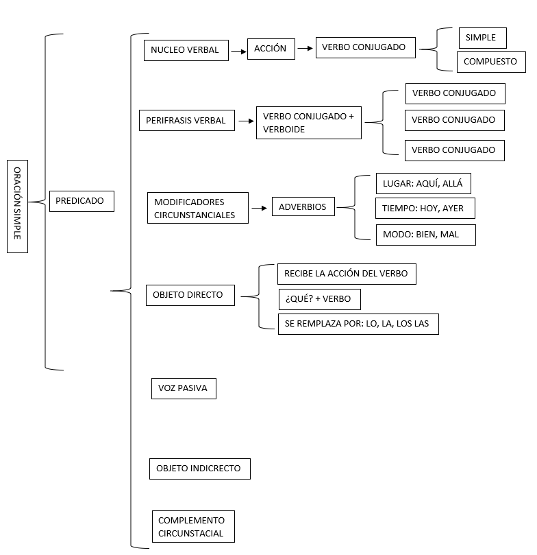
Predicado: come pescado todos los días en la playa.
Núcleo del predicado o verbo: come
Objeto directo: Pescado
Complemento circunstancial de tiempo: todos los días
Complemento circunstancial de lugar: en la playa

Para analizar una oración simple de forma correcta, sigue cuidadosamente los siguientes pasos:
• Localiza el verbo.
• Localiza el sujeto preguntando ¿Quién? o ¿Quiénes? Recuerda que es sujeto puede estar táctico.
• Separa lo que no es sujeto de predicado.
• Localiza el objeto directo preguntando ¿Qué? + verbo.
• Localiza el objeto indirecto preguntando ¿A quién?, ¿a quienes?, ¿Para quién?, ¿para quienes? + verbo.
• Busca complementos circunstanciales, preguntando ¿Cómo?, ¿Cuándo? ¿Dónde?